If you’re looking to learn about provider flow login, you’ve come to the right place! This tutorial will guide you through the process in a simple and easy-to-understand way.
Provider flow login is a method used by service providers to authenticate users and grant them access to specific services or resources. It involves a series of steps to verify the user’s identity and permissions.
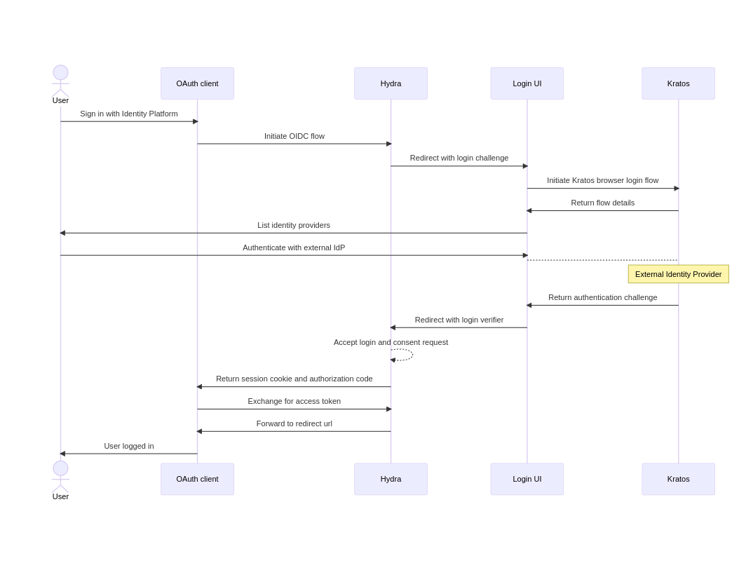
provider flow login
Provider Flow Login Tutorial
1. Visit the login page of the service provider you wish to access. Look for the option to sign in using the provider flow login method.
2. Enter your username and password associated with your provider account. This information will be used to validate your identity and authorize your access.
3. Follow any additional steps prompted by the provider to complete the login process successfully. This may include entering a verification code sent to your email or phone.
4. Once you have completed all the required steps, you should be successfully logged in via the provider flow. You can now access the services or resources available to you as a registered user.
If you want to learn more about provider flow login and how it works, check out this detailed tutorial for additional information.
In conclusion, provider flow login is a convenient and secure way to access services offered by various providers. By following the steps outlined in this tutorial, you can easily log in and enjoy the benefits of being a registered user.

